人工智能训练师考务中心
一、培训单位与证书说明
本次人工智能训练师职业技能等级培训工作由人工智能训练师考务中心组织开展。
学员完成培训并通过相应等级考核后,由西北工业大学深圳研究院颁发人工智能训练师职业技能等级证书。
人工智能训练师考务中心相关介绍详见:https://aia.arkvip.cn/new/post-17.html
二、培训与报考对象
-
从事人工智能算法训练、测试、优化、模型设计与优化的相关人员
-
数据采集、标注、审核等 AI 基础岗位从业者
-
电子信息、数学、统计、医药卫生、装备制造、教育体育等相关专业在校生
-
机关单位 AI 相关负责人、有志于从事人工智能训练师工作的社会人员
三、培训与证书优势
-
规范培训,权威发证
课程依据人工智能训练师国家职业技能标准开展教学,考核通过后由西北工业大学深圳研究院颁发职业技能等级证书。
-
实战教学,紧贴产业
以真实 AI 项目为驱动,覆盖数据标注、模型训练、系统部署全流程,结合主流大模型开展实操演练。
-
技能提升,就业助力
AI 行业人才需求旺盛,通过系统培训可提升岗位竞争力,拓宽职业发展空间。
-
灵活学习,全程服务
采用线上 + 线下结合模式,配考前冲刺、课程回放、专属答疑与全流程报考指导。
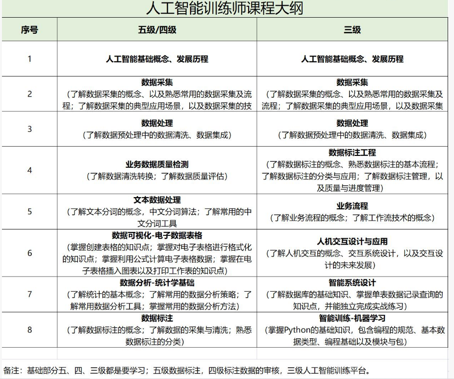
四、核心课程模块

五、报考等级与条件
-
五级 / 初级工:年满 16 周岁,拟从事或已从事本职业 / 相关职业
-
四级 / 中级工(满足其一)
-
累计从事本职业或相关职业工作满 5 年
-
取得本职业或相关职业五级证书后,累计工作满 3 年
-
相关专业中职、技工、大专及以上学历(含应届)
-
-
三级 / 高级工(满足其一)
-
累计从事本职业或相关职业工作满 10 年
-
取得本职业或相关职业四级证书后,累计工作满 4 年
-
具有相关专业初级职称且从事相关工作满 1 年
-
高级工班及以上相关专业毕业(含应届)
-
六、培训与考试安排
-
培训形式
线上课程为主,辅以考前辅导,学习周期灵活,支持课程回放。
-
考核方式
按职业技能等级要求统一组织考核,考核合格者获得相应证书。
七、证书说明
-
培训组织单位:人工智能训练师考务中心
-
证书颁发单位:西北工业大学深圳研究院
-
证书类型:职业技能等级证书
八、考务中心服务内容
-
报名咨询、材料初审、报考指导
-
系统课程培训、配套学习资料、考前辅导
-
学习进度跟踪、答疑服务
-
考核相关组织与对接服务
九、报名与咨询
-
报名咨询:详询专属顾问

